各教学单位:
为持续推进我校智慧课程建设,不断提升教师信息化教学能力,推动人工智能等信息技术有效赋能课程建设与教学创新,学校决定举办“智慧课程建设”工作坊,现将相关事宜通知如下:
一、培训时间
2025年6月27日(周五)9:00——12:00
二、培训地点
D座楼101机房
三、培训对象
1.校级智慧课程建设项目负责人;
2.河南省数字化学习工程技术研究中心成员;
3.对智慧课程感兴趣的教师。
四、培训方式
培训以线上线下相结合的方式开展,以线下实操为主,指导参训教师完成课程知识图谱和AI助教的创建与完善,熟悉并掌握AI工具的应用。
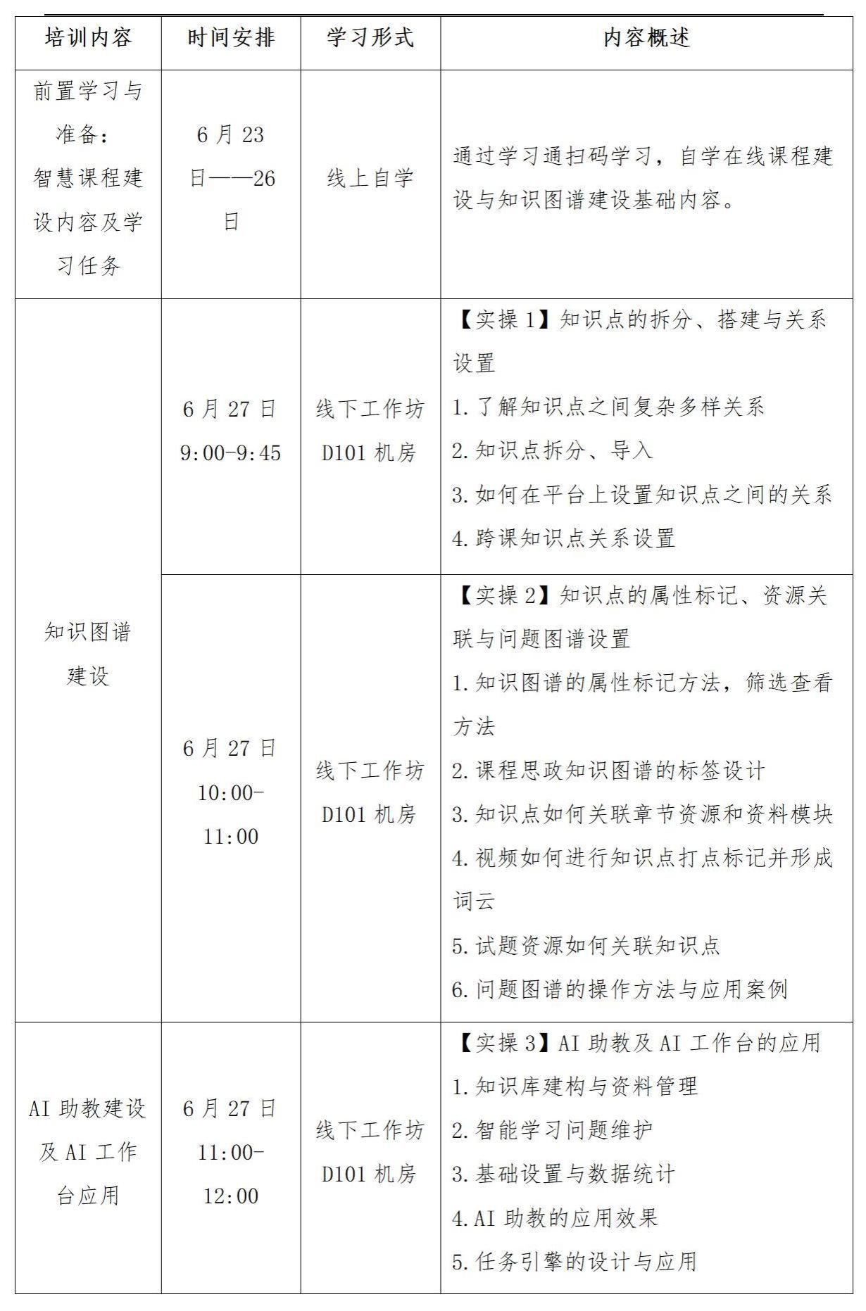
五、培训安排

六、培训要求
为更高效参与智慧课程建设工作坊学习,请参训教师重点做好以下准备:
1.在线课程建设
请未在学校“泛雅教学平台”建课的教师,于培训前在“泛雅教学平台”建设线上课程;已建课的教师请更新完善课程内容。可在超星学习通上扫码自学线上课程建设及知识图谱建设基础知识。

2.课程内容预整理
建议参训教师提前梳理课程的核心内容,整理出课程知识点清单,并上传配套的各类教学资源,便于线下实操时进行知识图谱搭建与资源关联操作。
3.课程资源预整理
请提前整理课程中可用于AI助教知识库的各类学习资源,纸质资料可扫描为电子档上传,便于充实完善AI助教的知识库。
联系人:耿老师 联系电话:2968206
课程中心 实验室与设备管理中心
教务处(教学质量监控与评估中心)
2025年6月23日